※本ブログ記事は、「State of Web3 Report」のプレビューです。
世界に大きな利益をもたらす、どのような新しいテクノロジーであっても、悪意ある人物が自らの利益のために悪用する可能性があります。そのようなテクノロジーに関与する業界のオペレーターは、新たなユーザーがテクノロジーを安心して採用し業界が成長し続けられるよう、時には公共機関の助けを借りながら、悪用を根絶するための取り組みを行う必要があります。こうした努力によって時間の経過と共に、新たなテクノロジーを悪用するケースは減っていくと期待されます。このような前向きな進展が、まさに暗号資産において見られました。
注記:2019年の違法行為の割合が突出しているのは、PlusTokenポンジ・スキームが主な要因と考えられる
暗号資産ベースの犯罪は依然として解決すべき重要な問題です。特に全体的な取引量の増加は、違法な取引の額も上昇していることを意味します。しかしながら違法な活動が暗号資産エコシステムの中で占める割合はここ3年でだいぶ低くなってきています。
しかし、過去に暗号資産全体が違法行為の拡大に苦しんだように、この2年間では、DeFiが違法行為の拡大に苦しめられるようになっています。
違法なDeFi取引は、時価総額、総取引額に占める割合について、どちらも過去3年間にわたり拡大し続けています。このような状況は、ハッキングによる資産の盗難と、DeFiプロトコルの不正利用によるマネーロンダリングという2つの領域で顕著に見られます。それでは、この2つについて詳しく見ていきましょう。
DeFiプロトコルがハッキングにおける格好のターゲットに
DeFiプロトコルにおける盗難金額は、2021年の初めから上昇傾向が見られ、Ronin BridgeやWormhole Networkに対するハッキングがこれに拍車をかけ、2022年の第1四半期には過去最高の水準に達しました。
事実、2021年には、DeFiプロトコルが暗号資産を窃取しようとするハッカーの格好の標的となりました。
2020年当初以降、暗号資産プラットフォームでの盗難資産に占めるDeFiプロトコルの割合は急速に拡大し、2021年には窃取された資産の大部分を占めるようになっています。5月1日時点で、2022年に入ってから盗まれた16億8,000万ドル相当の暗号資産の97%は、DeFiプロトコルで占められています。
さらに悪いことに、DeFiプロトコルから窃取された暗号資産は、特に2022年に、北朝鮮政府に関連するハッキンググループへと流れていました。
北朝鮮のハッカーは、DeFiプロトコルのハッキングだけで、2022年に入って既に過去最高となる8億4,000万ドルを超える暗号資産を窃取しています。(北朝鮮のハッカーは、DeFiプロトコルに限らず、中央集権的なサービスなどに対するハッキングを行っている可能性もあり、全てがDeFiプロトコルを対象としているとは断定できません。)DeFiプロトコルでのハッカーに対する防御策強化を検討する場合、DeFiの継続的な成長に向けては、ユーザーとの信頼関係を構築するだけでは済まないことは、データから明らかです。北朝鮮関連のハッキンググループによって盗まれた暗号資産が、大量破壊兵器の開発支援に使用されていることを考えれば、これは国際安全保障上の問題でもあります。
DeFiを悪用したマネーロンダリングも増加傾向
マネーロンダリングもまた、深刻な問題です。過去2年間、違法なアドレスからサービスに送金される資産に占めるDeFiプロトコルの割合が、拡大し続けているからです。
2021年、DeFiプロトコルは、犯罪活動に関わるアドレスから送金された全資金の19%を受け取っていました。2022年に入ると、それが69%にまで増加し、不正資金の最大の受け手になっています。この理由の1つは、DeFiプロトコルを使用すると、ユーザー同士が異なる暗号資産間で取引することが可能になり、資金の移動の追跡がより困難になるからです。また中央集権型のサービスとは異なり、多くのDeFiプロトコルが、ユーザーから本人確認(KYC)情報を取得せずにその機能を提供しているため、犯罪者を惹きつける要因になっています。Chainalysisは先頃、「Chainalysis Reactor」にクロスチェーン調査機能を追加し、複雑なDeFiのチェーンホッピングにも対応できるようにしました。
DeFiを使ったマネーロンダリングについても、北朝鮮関連のハッカーが先行しています。例えば2021年には、悪名高いLazarus Groupが、中央集権型取引所から9,100万ドル相当以上の暗号資産を盗み出した後、複数のDeFiプロトコルを使って資産をロンダリングしています。
ハッカーは様々なERC-20トークンを盗み出した後、複数のDeFiプロトコルを使ってトークンをEthereumに交換しました。さらにハッカーは、Ethereumをミキサーに送り、再度DeFiプロトコルを使って今度はBitcoinに交換し、その後、Bitcoinを複数の中央集権型取引所に移し換金して、現金を受け取っています。これは、ハッカーがDeFiプロトコルをマネーロンダリングに悪用する一例に過ぎません。しかし、このような資金が北朝鮮の武器開発に使用されていたと考えられます。
ユーザーをリワードトークンの獲得に駆り立てるNFTウォッシュトレード
Chainalysisの「2022年暗号資産関連犯罪レポート」では、NFT市場におけるウォッシュトレード(仮装売買)の実例を調査しました。ほとんどのウォッシュトレーダーが、取引手数料の支払によって損失を被る結果に終わっていますが、一方で、NTFの価格を人為的につり上げ、そうとは知らないユーザーに押し付けて多額の利益を得ているトレーダーも存在することが分かりました。それでは、従来のウォッシュトレードとは、ある重要な点で目的が異なる別のNFTウォッシュトレードのスキームについて、以下に見ていきましましょう。このスキームの目的は、特定のNFTの価格をつり上げるのではなく、ウォッシュトレーダーが利用するNFTマーケットプレイスが提供している、リワードトークンを集めることにあります。
詳細に入る前に、ウォッシュトレードについて簡単に説明します。ウォッシュトレードは、同一人物が売り手と買い手となって取引を行う行為、つまり自身での資産売買によって市場を操作し、資産の価値や流動性に誤認を与えるような取引を指します。NFTでは、比較的容易にウォッシュトレードを行うことができます。一部のNFT取引プラットフォームでは、ユーザーが身元を明かすことなく、ウォレットをプラットフォームに接続するだけで取引を始められるからです。同一ユーザーが複数のウォレットをたやすくコントロールしウォレット間でNFTの取引を行った場合、誰かが時間をかけてウォレットの取引履歴を分析しない限り、その実態を把握することができません。
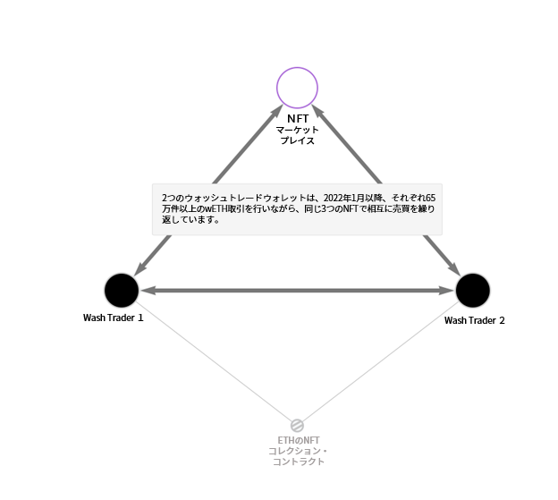
それでは、Chainalysisの分析例を見ていきましょう。以下に、「Wash Trader 1」と「Wash Trader 2」とラベルを付けた2つのウォレットがあります。この2つのウォレットは、3つのNFTの売買を相互に繰り返しながら、それぞれ65万件を超えるwETH(Wrapped ETH)の取引を行っています。
この取引は全て、同じNFTマーケットプレイスで行われています。いずれの時点でも、2つのウォレットがNFTを第三者に売った形跡はなく、人為的に資産価格をつり上げて、別のNFTコレクターに転売することが目的であるようには思えません。この特定のマーケットプレイスでは、自身のプラットフォーム上でNFTを売買または取引したユーザーに、インセンティブリワードとしてネイティブトークンを提供しています。ウォッシュトレードによってこの2つのウォレットは、このマーケットプレイスから膨大な量のリワードを受け取っているのです。それだけではなく、この2つのウォレットはリワードトークンを投資に回すことで、さらに収益を高めています。
全体として、プラットフォームの利用と投資による直接的な収益によって、2つのウォッシュトレード・ウォレットは1億600万を超えるリワードトークンを受け取り、その価値は現在、1億8,550万ドルを超えるまでになっています。ウォッシュトレードの取引手数料総額は1億1,460万ドルであるため、ウォッシュトレーダーは約7,100万ドルの利ざやを得ていることになります。ウォレットは240万ドルに相当する705.6ETHで初期投資を始め、このウォッシュトレードによって大成功を収めているのです。
こうしたタイプのウォッシュトレードには、犠牲者が存在しません。唯一の犠牲者と言えるのは、虚偽の活動に対してリワードを支払っているNFTのマーケットプレイスかも知れません。また、市場のNFTコレクターが、そのようなNFTマーケットプレイスでは実際よりも活発な取引が行われていると、誤解する可能性もあります。これは、ウォッシュトレーダーが取引に利用しているNFTコレクションにも、同じことが言えるでしょう。
本レポートには、Chainalysis Inc. またはその関連企業(総称して「Chainalysis」)の管理下にない第三者のサイトへのリンクが含まれています。これらの情報へのアクセスは、Chainalysisがそのサイトの内容またはその運営者と関係を暗示、是認、承認または推奨していることを意味するものではありません。またChainalysisは、該当サイトに掲載されている製品、サービス、その他コンテンツに対して一切の責を負うものではありません。
Chainalysisは、本レポートにある情報の正確性、完全性、適時性、適合性および有効性を保証するものでも、本レポートのいかなる部分の誤り、脱落その他の不正確さに起因する請求にも責任を負うものでもありません。










